浏览数量: 24 作者: 本站编辑 发布时间: 2023-02-03 来源: 本站
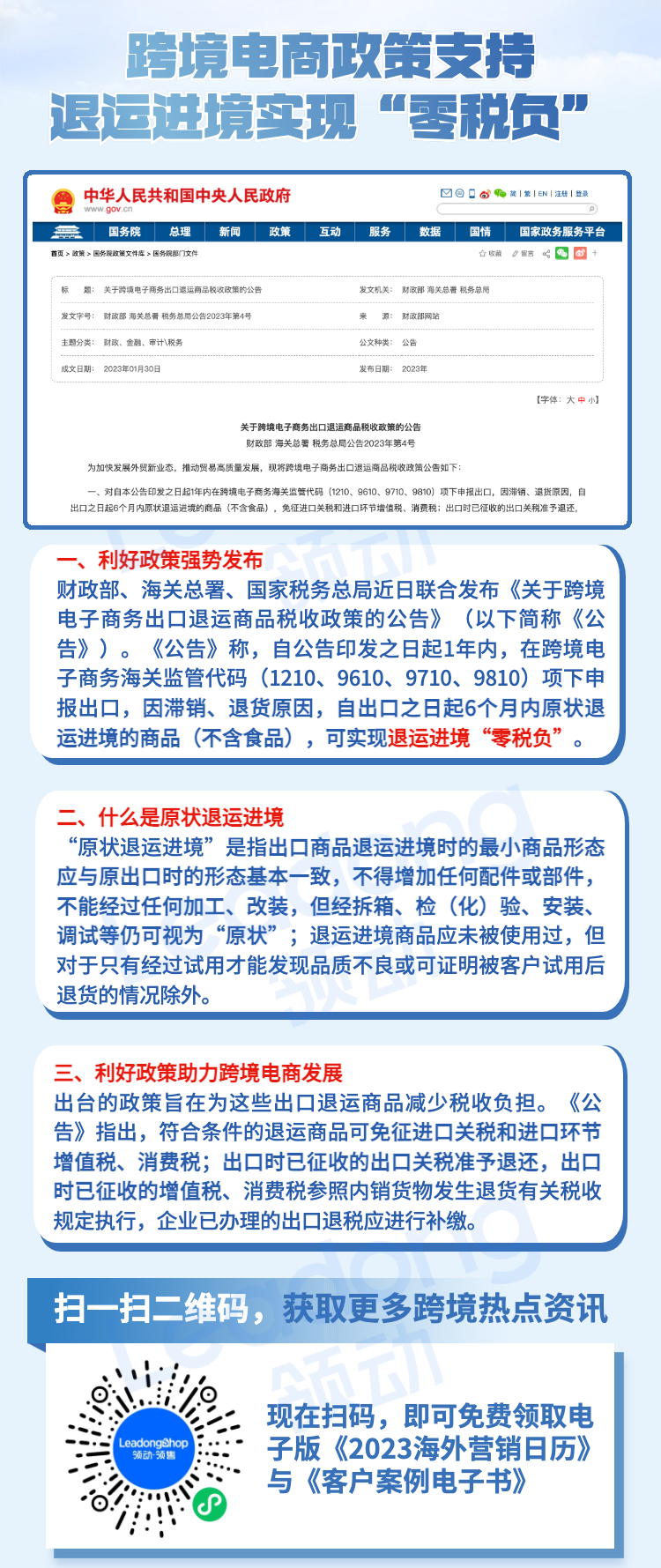
财政部、海关总署、国家税务总局近日联合发布《关于跨境电子商务出口退运商品税收政策的公告》(以下简称《公告》)。《公告》称,自公告印发之日起1年内,在跨境电子商务海关监管代码(1210、9610、9710、9810)项下申报出口,因滞销、退货原因,自出口之日起6个月内原状退运进境的商品(不含食品),可实现退运进境“零税负”。
“原状退运进境”是指出口商品退运进境时的最小商品形态应与原出口时的形态基本一致,不得增加任何配件或部件,不能经过任何加工、改装,但经拆箱、检(化)验、安装、调试等仍可视为“原状”;退运进境商品应未被使用过,但对于只有经过试用才能发现品质不良或可证明被客户试用后退货的情况除外。
出台的政策旨在为这些出口退运商品减少税收负担。《公告》指出,符合条件的退运商品可免征进口关税和进口环节增值税、消费税;出口时已征收的出口关税准予退还,出口时已征收的增值税、消费税参照内销货物发生退货有关税收规定执行,企业已办理的出口退税应进行补缴。
领动云平台提供集营销策划、品牌设计、网站搭建、内容建设、用户体验优化、曝光引流于一体的一站式外贸网站建设与运营服务。 如果您在独立站建站和外贸营销运营方面有任何疑问,欢迎扫描下方二维码联系我们! 我们将竭诚为您提供帮助。现在扫码,即可免费领取电子版《2023海外营销日历》与《客户案例电子书》!
2024年2月29日焦点领动跨境行业早报:工信部:2023年全年主要光伏产品价格出现明显下降,出口总体呈现“量增价减”态势
2024年2月27日焦点领动跨境行业资讯:焦点领动整合网站主动营销获客四大应用,帮助跨境贸易企业打通流量转化路径!3月1日起,中国泰国互免签证
2024年2月26日焦点领动跨境行业资讯:焦点领动整合网站主动营销获客四大应用,帮助跨境贸易企业打通流量转化路径!探索外贸新模式新业态,浙企高频组团“出海”抢单
2024年2月22日焦点领动跨境行业资讯:焦点领动整合网站主动营销获客四大应用,帮助跨境贸易企业打通流量转化路径!中非经贸合作取得丰硕成果 2023年中非贸易额同比增长1.5%
2024年2月21日焦点领动跨境行业资讯:焦点领动整合网站主动营销获客四大应用,帮助跨境贸易企业打通流量转化路径! 出口渐成发展新引擎,中国汽车产业链加速海外布局
2024年2月20日焦点领动跨境行业资讯:焦点领动整合网站主动营销获客四大应用,帮助跨境贸易企业打通流量转化路径! Sora刷屏,引燃了新一轮人工智能的“风口”
2024年2月19日焦点领动跨境行业资讯:焦点领动整合网站主动营销获客四大应用,帮助跨境贸易企业打通流量转化路径!商务部等5部门联合发布《关于二手车出口有关事项的公告》
2024年2月6日焦点领动跨境行业资讯:焦点领动整合网站主动营销获客四大应用,帮助跨境贸易企业打通流量转化路径!2024年服贸会将突出“数字绿色服贸”
2024年2月5日焦点领动跨境行业资讯:焦点领动SEO专题引流页面搭建服务正式上线,增加企业销售机会!2023年我国服务进出口同比增长10%