浏览数量: 34 作者: 本站编辑 发布时间: 2023-03-09 来源: 本站
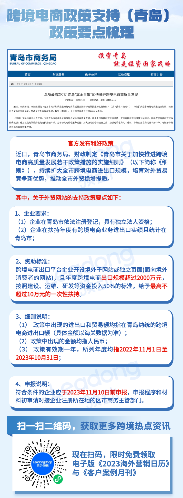
企业在青岛市依法注册登记,具有独立法人资格;
企业在扶持年度有跨境电商业务进出口实绩且统计在青岛市;
跨境电商出口平台企业开设境外子网站或独立页面(面向境外消费者的网站),且年度跨境电商出口规模超过2000万元,按照建设、运维、研发等资金投入50%的标准,给予最高不超过10万元的一次性扶持。
政策中出现的进出口和贸易额均指在青岛纳统的跨境电商进出口额(经咨询,具体金额以海关数据为准);
政策中出现的金额均指人民币;
政策有效期一年,所列年度均指2022年11月1日至2023年10月31日;
符合条件的企业请于2023年11月10日前申报,申报程序和材料初审请对接企业注册所在地的区市商务主管部门。
领动云平台提供集营销策划、品牌设计、网站搭建、内容建设、用户体验优化、曝光引流于一体的一站式外贸网站建设与运营服务。 如果您在网站建站和网站营销运营方面有任何疑问,欢迎扫描下方二维码联系我们! 我们将竭诚为您提供帮助。现在扫码,即可免费领取电子版《2023海外营销日历》与《客户案例电子书》!
2024年2月29日焦点领动跨境行业早报:工信部:2023年全年主要光伏产品价格出现明显下降,出口总体呈现“量增价减”态势
2024年2月27日焦点领动跨境行业资讯:焦点领动整合网站主动营销获客四大应用,帮助跨境贸易企业打通流量转化路径!3月1日起,中国泰国互免签证
2024年2月26日焦点领动跨境行业资讯:焦点领动整合网站主动营销获客四大应用,帮助跨境贸易企业打通流量转化路径!探索外贸新模式新业态,浙企高频组团“出海”抢单
2024年2月22日焦点领动跨境行业资讯:焦点领动整合网站主动营销获客四大应用,帮助跨境贸易企业打通流量转化路径!中非经贸合作取得丰硕成果 2023年中非贸易额同比增长1.5%
2024年2月21日焦点领动跨境行业资讯:焦点领动整合网站主动营销获客四大应用,帮助跨境贸易企业打通流量转化路径! 出口渐成发展新引擎,中国汽车产业链加速海外布局
2024年2月20日焦点领动跨境行业资讯:焦点领动整合网站主动营销获客四大应用,帮助跨境贸易企业打通流量转化路径! Sora刷屏,引燃了新一轮人工智能的“风口”
2024年2月19日焦点领动跨境行业资讯:焦点领动整合网站主动营销获客四大应用,帮助跨境贸易企业打通流量转化路径!商务部等5部门联合发布《关于二手车出口有关事项的公告》
2024年2月6日焦点领动跨境行业资讯:焦点领动整合网站主动营销获客四大应用,帮助跨境贸易企业打通流量转化路径!2024年服贸会将突出“数字绿色服贸”
2024年2月5日焦点领动跨境行业资讯:焦点领动SEO专题引流页面搭建服务正式上线,增加企业销售机会!2023年我国服务进出口同比增长10%